儿童感染甲型 H3N2 有多危险?哪些症状要警惕?如何预防与用药?

16次阅读
没有评论

今天(11 月 16 日)

# 流感 H3N2 毒株严重可致呼吸衰竭 #

话题冲上热搜

不少网友表示:

已感染

儿童感染甲型 H3N2 有多危险?哪些症状要警惕?如何预防与用药?

不要忽视,注意预防!

主要担心小朋友们

儿童感染甲型 H3N2 有多危险?哪些症状要警惕?如何预防与用药?

儿童感染甲型 H3N2 有多危险?哪些症状要警惕?如何预防与用药?

儿童感染甲型 H3N2 有多危险?哪些症状要警惕?如何预防与用药?

根据全国流感监测网络的数据

目前我国流行的流感毒株

以甲型 H3N2 亚型为主

去年是甲型 H1N1

因此大众对今年流行的 H3N2 毒株

免疫力就会更低一些

尤其需要警惕

儿童甲型 H3N2 重症

易出现高热、呼吸困难等症状

近期已有病例出现

感冒后喘息、腿疼

确诊重症合并肺炎

近日,河南的小明(化名)高烧 40℃,喊着“腿疼、喘不上气”,伴有剧烈咳嗽、咽痛和明显的喘息。家长觉得不对劲,立即带孩子到河南省儿童医院就诊。

“这不是普通感冒,很可能是甲型 H3N2 流感!”接诊的急诊医学科学科主任宋春兰询问得知,孩子本身患有咳嗽变异性哮喘,一查体发现孩子双肺已出现喘鸣音和细湿啰音,这是肺炎的典型体征。

经过检查,小明最终确诊为重症甲型 H3N2 流感合并肺炎,需立即住院治疗。

“孩子只是得了流感,怎么这么严重?”面对家长的震惊与不安,宋春兰指出:今年的甲型 H3N2 流感毒株非常凶猛,部分孩子感染后病情发展极快,千万不要当作普通感冒处理。

这些症状表现

可能是重症信号

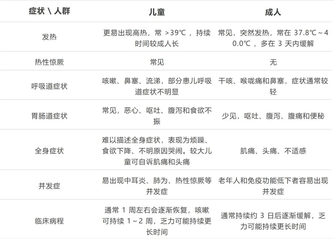
相比于成人,儿童得了流感更容易出现高热,伴随恶心呕吐、烦躁不安、精神萎靡等全身症状。

儿童感染甲型 H3N2 有多危险?哪些症状要警惕?如何预防与用药?

因此,孩子感冒发烧,家长除了密切监测体温以外,还需观察伴随症状。一旦出现以下表现,都可能是病情加重的信号。

呼吸明显不对劲

呼吸声变重、频率加快,尤其危险的是出现“三凹征”——即孩子吸气时锁骨上窝、胸骨上窝或肋骨间隙明显凹陷。这是重度呼吸困难的明确信号,必须立即送医。

精神状态异常

孩子精神萎靡、昏睡不醒,或者烦躁不安、难以安抚。如果出现肢体抖动或抽搐,更是危急征兆,需要及时就医。

严重呕吐腹泻

频繁呕吐、腹泻,孩子出现嘴唇干裂、哭时无泪、超过 6 小时没有小便,这些都是脱水的表现。

腿疼、肚子疼

宋春兰特别提醒家长,孩子喊腿疼、肚子疼,也可能是甲型 H3N2 流感感染引发的严重反应,同样要引起重视。

这五类儿童

更容易发展成重症

当前,全国已整体进入流感流行季,流感病毒预计是今冬明春我国急性呼吸道传染病主要病原体。

以下五类儿童在得了流感后,更有可能出现重症,需引起重视。

·有基础病的儿童:患有 哮喘、先心病、糖尿病、免疫力低下 的孩子。

·2 岁以下婴幼儿:免疫系统尚未发育完善。

·感染后 出现喘息 的孩子。

·超重儿童:体重超标的孩子感染后负担更重。

·持续高烧超过 3 天的患儿

即便没有上述情况的健康孩子,感染甲型 H3N2 流感病毒后也有可能发展为重症,需密切观察。

儿童得了流感

别乱吃药

奥司他韦、玛巴洛沙韦等治疗流感的药物,儿童是否适用?

2024 年 12 月发布的《儿童流感诊疗及预防指南》明确我国获批的儿童流感用药有两类四种:神经氨酸酶抑制剂包括奥司他韦、扎那米韦和帕拉米韦,RNA 聚合酶抑制剂为玛巴洛沙韦,其他药物儿童禁用。

其中,全年龄阶段儿童可用奥司他韦,早产儿也可用;玛巴洛沙韦 5 岁以上可用;扎那米韦治疗流感时 7 岁以上可用,预防时 5 岁以上可用。

当然,预防流感最便捷有效的方式还是提前接种流感疫苗,现在接种也不算晚,整个流感流行季都可接种。

温馨提醒

流感季来临

儿童免疫力较弱

如果出现感冒症状

家长需密切观察

若出现持续高热等症状

应及时就医


来源:央视新闻客户端、央视网、网友评论

正文完
 0
评论(没有评论)